太仓智慧教育云
|
小蚂蚁
网站首页
学校概览
学校简介
校园风光
集体荣誉
校务公开
公示公告
计划总结
单周工作计划
政策法规
校园新闻
校园新闻
通知公告
德育与体卫艺
小学部
中学部
体卫艺
德育科研工作
勤廉文化
党团工作
党支部活动
团队活动
教学研究
小学部
中学部
教育科研
生长课堂
语言文字
园丁之窗
教师风采
教师荣誉
学生天地
学生荣誉
学校少年宫
课题专网
省级课题
苏州市级
太仓市级
教育科研
计划总结
教师论文
理论学习
科研信息
科研制度
课题管理
网站首页
>
教学研究
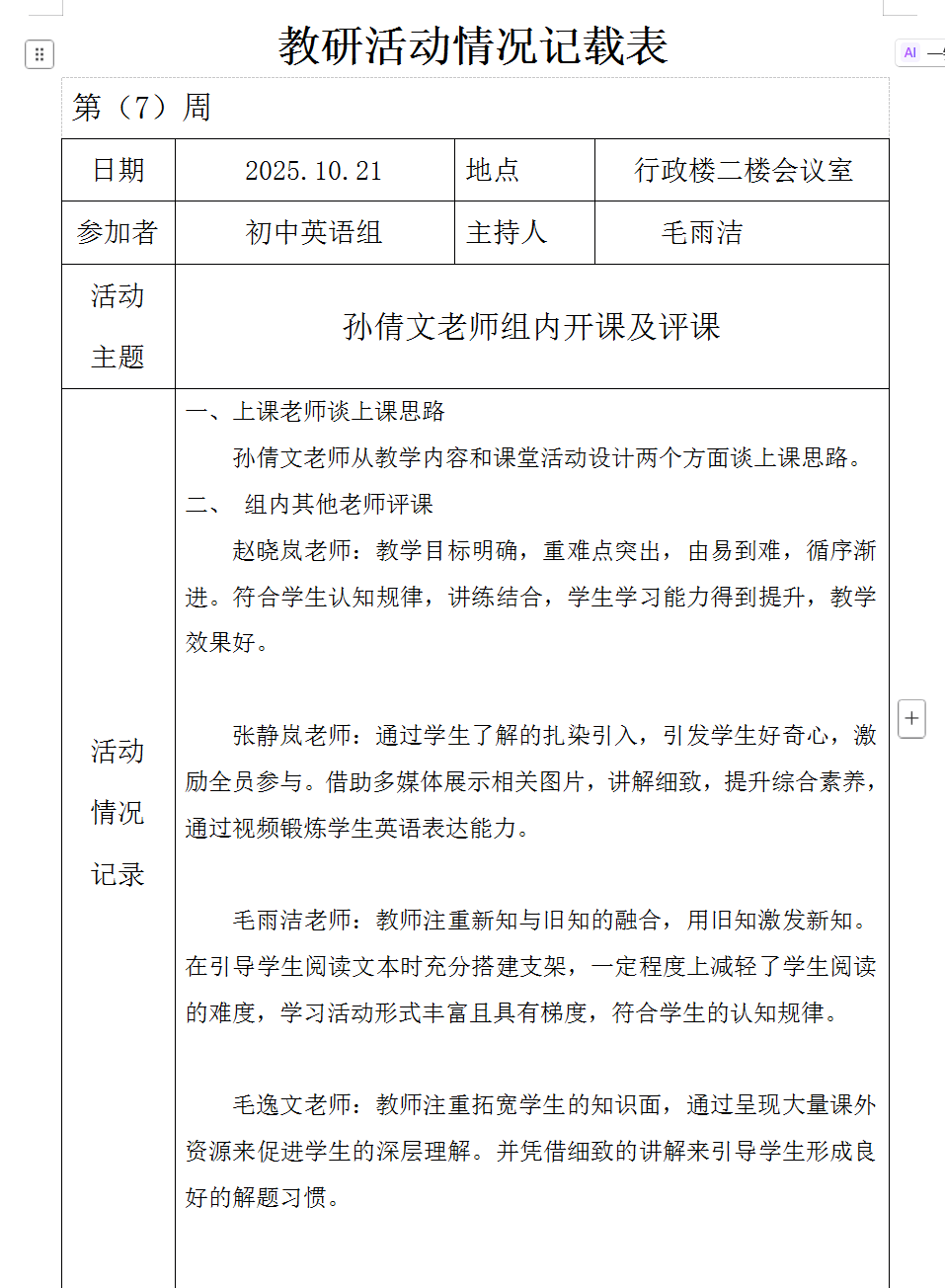
(品牌建设)构建生长课堂2025-2026第一学期中学英语组第三次教研活动——孙倩文老师组内开课及评课
作者: 时间:2025-10-21 点击数:
上一篇:
(品牌建设)构建生长课堂2025-2026第一学期中学英语组第四次教研活动——《燃荻》第88期读书活动
下一篇:
(品牌建设)构建生长课堂2025-2026第一学期中学理化生组第三次教研活动——陆静晔老师校内公开课及研讨
Copyright© 2022 All Rights Reserved. 岳王学校版权所有 苏ICP备10045091号-1